王国栋团队领衔的国际团队解析家犬独特的新发突变图景和突变速率规律



新发突变(de novo mutation)是生物进化的原料之一。针对新发突变的研究对深入理解生物进化历程和遗传疾病发生机制具有举足轻重的意义。然而,当前研究主要聚焦于人类和少数模式物种中,其他物种的突变机制仍处于未知状态,缺乏物种间的比较已然成为探索新发突变决定因素的主要瓶颈。

家犬作为非模式物种在新发突变研究中具有很多得天独厚的优势。其一,犬科动物是唯一缺失重组关键基因PRDM9基因的哺乳动物,这极有可能致使其突变景观显著有别于其他物种。其二,家犬经过近代人工育种形成了200个以上品种,它们在遗传、体型、外貌和行为等方面的具有显著多样性,这为研究生命史特征(如寿命、发育速度)对突变累积的影响提供了天然条件。因此家犬是极佳的新发突变研究模型,但目前家犬这一领域的研究仍是一篇空白。

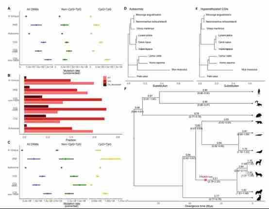
有鉴于此,昆明动物研究所王国栋研究员领导的国际团队收集了目前除人类外最大的家系样本系统开展了家犬的新发突变模式和速率研究。团队对43个犬种390个亲子三联家系(trio)共643个个体进行了高深度(50X)全基因组测序与分析,共检出了8312个新发突变,估算出家犬每代每碱基的生殖系突变率约为4.89×10-9。这是目前最精确的家犬突变速率,团队用此重新校准了家犬驯化的重要时间节点,将狼和犬分歧时间精确到了两万三千年到三万年间。研究发现父母年龄尤其是父亲年龄对新发发突变数目有显著影响,而且犬类的父源突变的年龄效应比人类要高约50%。有意思的是犬种体型大小对突变积累动态有的显著影响,这可能与它们生命史特征有关。更重要的是研究发现了家犬基因组中CpG岛区域具有显著的高突变速率,约为基因组平均水平的2.6倍,而在人类中并未观察到此现象。进一步分析揭示此现象和犬的重组特征而不是甲基化有关。由于家犬缺少PRDM9基因,其重组更多地集中在CpG岛等基因调控区域进而导致此区域更易发生突变。并且研究还发现家犬中神经发育相关基因的新发突变出现富集,并发现人类中也有这种富集,提示家犬作为神经相关疾病模型的可能性。另外研究还鉴定出因母体DNA错配修复基因MLH1出现突变而导致的子代出现超突变,提示子代可能由于母体携带的突变而引发突变激增或遗传疾病,这是迄今为止首次报道的母源超突变案例。

本研究揭示了家犬新发突变景观形成的三个关键因素,亲本年龄、生命史特征(体型)和PRDM9基因的缺失,加深了我们对哺乳动物基因组突变动力学的理解,为基因组演化研究提供了新思路。关键调控区域(如CpG岛)的高突变速率可能对家犬的遗传多样性和遗传疾病易感性产生影响。研究团队提供了一个新的研究范式,在PRDM9缺失的物种中,重组与突变之间的联系可能与以往认知不同,从而影响基因组的长期演化轨迹。通过跨物种对比突变模式,有望更全面地理解生物进化和遗传病发生的遗传基础,为进化遗传学和人类遗传病研究提供了新的思路。

目前该研究已在国际著名期刊Genome Biology上正式发表,题目为Determinants of de novo mutations in extended pedigrees of 43 dog breeds(https://doi.org/10.1186/s13059-025-03804-2)。昆明动物研究所王国栋研究员、赫尔辛基大学Hannes Lohi教授和奥胡斯大学Mikkel Heide Schierup教授为文章的共同通讯作者,昆明动物研究所博士生张少杰、奥胡斯大学的博士后麻骥龙和Meritxell Riera为文章的共同第一作者。该项研究工作受到国家科技创新2030、国家自然科学基金委员会、中国科学院战略生物资源计划、春城计划、云南省基础研究计划项目的资助,得到了中国西南野生生物种质资源库动物分库的支持。

突变速率在不同基因组区域的差异

发布者:张少杰,李桂梅

发布日期:2025-09-29

来源:中国科学院昆明动物所

链接:https://kiz.cas.cn/xwzx/kydt/202509/t20250929_7982190.html

登录

登录

还没有账号?点击注册

严禁在本互联网非密平台,处理、传输国家秘密。

Baidu
map